
Cito: Stichting en BV
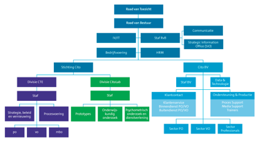
Cito is een hybride organisatie: onze organisatie bestaat uit een Stichting en een BV. Via Stichting Cito (divisie Centrale Toetsen en Examens) verrichten we onze wettelijke taak, zoals het maken van de centrale examens. De Stichting (divisie CitoLab) is ook de plek waar we onderzoek en innovatie doen op het gebied van onderwijskundig meten. Binnen Cito BV ontplooien we marktactiviteiten die passen bij onze maatschappelijke missie. Stichting Cito is 100% aandeelhouder van Cito BV.
Maatschappelijk rendement voorop
Onder eindverantwoordelijkheid van een Raad van Bestuur, voeren Stichting Cito en Cito BV elk vanuit een eigen directie hun activiteiten strikt en transparant gescheiden van elkaar uit. Zowel in juridische en organisatorische, als in financiële en operationele zin. Voor alle divisies van Cito staat het maatschappelijk effect voorop. Financieel rendement is voor Cito dus geen doel op zich. We investeren de winst van Cito BV direct in onderzoek en productontwikkeling, of gebruiken deze om de continuïteit van de organisatie te borgen.
Lees ook ons jaarverslagStichting en BV: onderdelen en taken
Stichting Cito
Binnen Stichting Cito werken we met twee divisies: Centrale Toetsen en Examens (CTE) en CitoLab. Dit zijn de werkzaamheden die we daar verrichten:
- De divisie CTE is onze uitvoeringsorganisatie waar we de wettelijke toetsen en examens ontwikkelen. Hiervoor werken we nauw samen in een keten. Onze samenwerkingspartners zijn het Ministerie van OCW (opdrachtgever), het College voor Toetsen en Examens (regievoerder), DUO (examenlogistiek) en SLO (syllabi en toetswijzers). Het is onze taak om centrale examens te ontwikkelen en de resultaten te verwerken, zoals beschreven in de wet SLOA.
- Binnen de divisie CitoLab doen we toegepast wetenschappelijk onderzoek naar onderwijskundig meten. Opgedane kennis delen we met geïnteresseerden, bijvoorbeeld in de vorm van wetenschappelijke publicaties, artikelen, onderzoeksrapporten en software. CitoLab werkt intensief samen op het snijvlak van wetenschap (universiteiten, onderzoeksinstellingen) en praktijk (toetsuitgevers, onderwijsondersteunende instellingen en scholen). Daarnaast zijn we ook internationaal actief, onder de naam CitoLab International.
Cito BV
In Cito BV voeren we maatschappelijke marktactiviteiten uit. Het grootste deel van onze producten en diensten is gericht op Nederlandse onderwijsinstellingen. Cito BV werkt met drie sectoren: PO, VO en Professionals.
- In de sector PO geven we het leerlingvolgsysteem voor het primair en speciaal onderwijs uit en de Leerling in beeld - doorstroomtoets. Onze volgsystemen bestaan uit toetsen voor de kernvakken, observatie-instrumenten voor sociaal-emotionele ontwikkeling en motoriek en aangepaste versies voor speciale leerlingen.
- De sector VO geeft de volgsystemen vo en vso/pro uit voor de onderbouw. Voor de bovenbouw geven we schoolexamens uit, waarvan de Kijk- en luistertoetsen voor de talen het meest bekend zijn.
- Sector Professionals bedient opdrachtgevers uit het bedrijfsleven, de overheid, het middelbaar beroepsonderwijs en hoger onderwijs in Nederland en internationale opdrachtgevers. De opdrachten variëren van vakbekwaamheidsexamens, certificeringstrajecten, pabo toelatingstoetsen, taaltoetsen tot naturalisatie- en inburgeringsexamens. Opdrachten binnen de sector Professionals vallen onder de lijnen:
- Beroepsonderwijs
- Nederlands als tweede taal (Nt2)
- Zakelijke markt (Cito Zakelijk)
Kennis die we opbouwen binnen de stichting, is altijd beschikbaar voor onderwijs en markt. En als die kennis leidt tot een innovatieve oplossing, delen we deze.
Governance – strikte scheiding
- Via Stichting Cito verrichten we onze wettelijke en publieke taken.
- Activiteiten waarvoor een markt bestaat, doen we via Cito BV.
- Stichting Cito en Cito BV werken strikt gescheiden van elkaar.
- Zo houden we geldstromen uit de markt en de overheid zuiver.
- Ook voorkomen we op deze manier marktverstoring.
- Kennis die we opbouwen binnen Stichting Cito is onder gelijke condities altijd beschikbaar voor onderwijs en markt.
- Als die kennis leidt tot innovatieve oplossingen, delen we deze ook.
Kvk- en btw-nummers
- Rechtspersoon: Stichting Cito Instituut voor Toetsontwikkeling te Arnhem, kvk 09103470, btw 8082.99.566.B.01
- Rechtspersoon: Cito B.V. te Arnhem, kvk 09151851, btw 8145.31.842.B.01
- Rechtspersoon: Cito Evaluation Services B.V. te Arnhem, kvk 09126169, btw 8105.47.405.B.01

Kunnen we je helpen?
Stel je vraag via onze kanalen of kijk in de veelgestelde vragen.
Voor scholen: Vergeet niet om het brinnummer bij de hand te hebben en/of in de mail te vermelden, zodat we jouw vraag sneller kunnen behandelen!

